gotosocial/docs/assets/diagrams/federation_modes.png
tobi 183eaa5b29
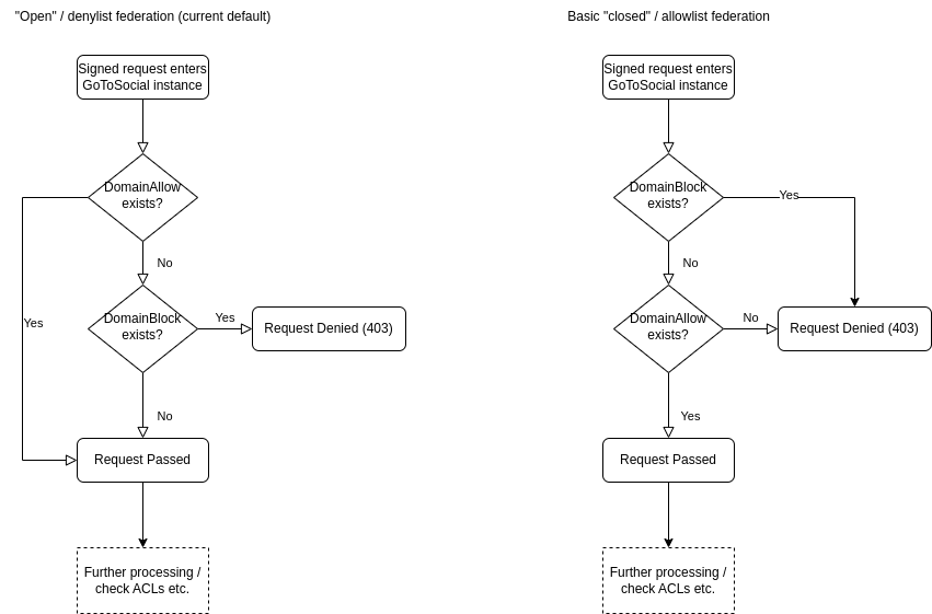
[feature] Implement explicit domain allows + allowlist federation mode (#2200)
* love like winter! wohoah, wohoah

* domain allow side effects

* tests! logging! unallow!

* document federation modes

* linty linterson

* test

* further adventures in documentation

* finish up domain block documentation (i think)

* change wording a wee little bit

* docs, example

* consolidate shared domainPermission code

* call mode once

* fetch federation mode within domain blocked func

* read domain perm import in streaming manner

* don't use pointer to slice for domain perms

* don't bother copying blocks + allows before deleting

* admonish!

* change wording just a scooch

* update docs
2023-09-21 12:12:04 +02:00

59 KiB
851x561px