mirror of
https://github.com/superseriousbusiness/gotosocial.git
synced 2025-12-21 07:56:16 -06:00
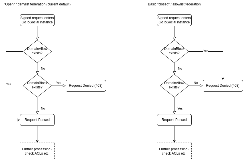
* love like winter! wohoah, wohoah * domain allow side effects * tests! logging! unallow! * document federation modes * linty linterson * test * further adventures in documentation * finish up domain block documentation (i think) * change wording a wee little bit * docs, example * consolidate shared domainPermission code * call mode once * fetch federation mode within domain blocked func * read domain perm import in streaming manner * don't use pointer to slice for domain perms * don't bother copying blocks + allows before deleting * admonish! * change wording just a scooch * update docs
59 KiB
851x561px
59 KiB
851x561px